
检测内容
Detection content
病原微生物靶向检测采用超多重 PCR 靶向扩增技术,对样本中的目标病原体核酸进行富集后,再通过 NGS 测序技术便可获得富集核酸的序列信息,最后经生物信息学分析对病原体序列进行比对鉴定,可快速、精准诊断病原微生物感染,协助临床医生制定、优化抗菌药物治疗方案,提高感染性疾病治愈率。
检测范围
Detection range
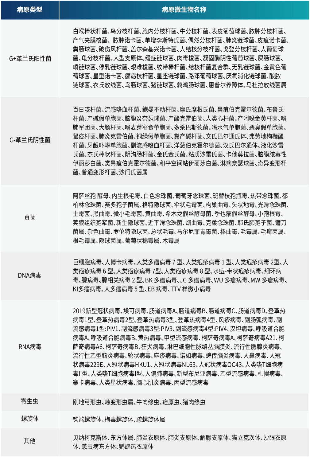
可针对多种疾病系统的疑似感染性患者检测205种病原微生物、93个抗菌药物耐药基因以及122个致病性相关毒力基因
病原列表:

检测优势
Detection advantages

检测周期及流程
Detection period and process
周期:1-2个自然日
流程:
